流程图
|
随机分配及药物分配设计 DM-OP-009 随机化与研究药物分配方案的管理 DM-OP-014 随机分配表与药物编号表的管理 |
|
|
|
流程说明
1.随机化与研究药物分配申请发起后的定稿、修订及增补,more
2.随机化与研究药物分配申请审阅要点,more
3.盲底文件的生成及审批流程注意事项,more
4.试验过程中的随机分配监测及定期比对,more
5.随机化工作计划,more |
|
随机分配及药物分配设计(仅管药和(或)假随机项目 ) DM-OP-009 随机化与研究药物分配方案的管理 DM-OP-014 随机分配表与药物编号表的管理 |
|
|
|
流程说明:
1.随机化与研究药物分配申请发起后的定稿、修订及增补,more
2.随机化与研究药物分配申请审阅要点,more
3.盲底文件的生成及审批流程注意事项,more
4.试验过程中的随机分配监测及定期比对,more
5.随机化工作计划,more
|
流程说明
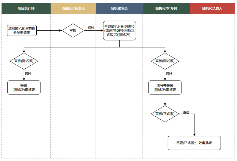
- 由项目经理提交药物包装方案初稿且在eCRF基本定稿后,可由项目统计师根据研究方案填写并提交随机化与研究药物分配申请表草稿版发送给随机化专员进行定稿前的初步审阅,传送接收人仅为负责本项目随机化的相关人员,避免泄露。经随机化专员审阅无意见后,需在测试版及正式版盲底生成前提交项目统计负责人签字审批通过,其中草稿版申请表的审阅要点包括:
- 工具表的填写规范;
- 随机化方案设计是否符合研究方案中的试验设计及随机方法设计;
- 药物分配方案设计是否符合药物包装方案中的包装设计;
- 随机化与研究药物分配申请的修订原则:
- RTSM首次上线后,根据当前定稿版随机化与药物分配方案申请生成的正式版盲底已上传RTSM生产环境且已使用或未使用的情况下,若涉及当前定稿版随机化与药物分配方案申请的修订,需按照“修订/替换”申请类型再次发起申请并进行版本号升级;
- RTSM首次上线后,根据当前定稿版随机化与药物分配方案申请生成的正式版盲底未上传RTSM生产环境的情况下,若涉及当前定稿版随机化与药物分配方案申请的修订,可按照前一定稿版本的申请类型重新发起申请且无需进行版本号升级;
- RTSM首次上线前,若涉及当前定稿版随机化与药物分配方案申请的修订,可按照“初始”申请类型重新发起申请且无需进行版本号升级;
- 随机化与研究药物分配申请的增补原则:
- RTSM首次上线后, 根据当前定稿版随机化与药物分配方案申请生成的正式版盲底已上传RTSM生产环境,若涉及首次申请中随机号和(或)药物编号数量不足需扩充,需按照“扩展”申请类型再次发起申请并进行版本号升级;
- 工具表的填写规范:
- 随机化与研究药物分配申请表版本号为当前申请表的版本号,任何随机分配或药物分配方案的变动,均需提供新的申请表,版本号升级原则请参考随机化与研究药物分配申请的修订/增补原则;
- 申请类型若选择修订或扩展,需注明原因;
- Cohort(队列数)=系统当前设计的子方案个数;如果有多个队列存在时,需分别描述各队列的设计参数;
- 处理组及随机比例:每个队列内的处理组数及组件比例,组别名称需与方案描述一致(如:1试验组:对照组=1:1);
- 随机数=随机号的总数(包括镜像号,如有);
- 列出所有分层因素且书写需与eCRF分层因素变量名保持一致并注意与项目方案中匹配;分层因素取值需与EDC分层因素字段编码描述保持一致并注意与项目方案中匹配;
- 若同一子方案(剂量组)包含多个区组长度,以逗号隔开;哨兵部分的区组长度需单独设计;
- 区组数=全部区组的个数,包含镜像替代号(如有);
- 特别处理针对试验特殊设计的处理,如哨兵组的设置、受试者替换终点设置、交叉试验每个组别的具体给药顺序等;
- 随机号需描述随机号的类别及设计规则,如正式号、替换号;
- 药物种类需列出由中央随机系统管理的所有药物种类(包括不同规格);
- 药物编号规则需参考药物包装方案描述药物编号的类别及设计规则;
- 药物编号总数=药物编号的总数目;
- 备注部分需描述药物编号采用顺序规则或乱序规则,双盲试验一般采用乱序规则;
- 项目统计负责人一般由统计总监担任;
- 项目统计负责人签字仅接受手签及经过证书验证的电子签名。
- 随机化方案设计是否符合研究方案中的试验设计及随机方法设计:
- a. 非哨兵部分区组长度计算规则:非哨兵区组长度=单个队列(除哨兵部分)组别比例相加后的整数倍,其中组别比例需约分到没有公约数再进行相加;样本量=区组长度的整数倍;(示例:单剂量组非哨兵部分样本量=12,组别比例=9:3→约分后=3:1→3+1=4→区组长度=4的整数倍,且样本量12=区组长度的整数倍→总结:区组长度只能为4或12);
b. 哨兵部分区组长度计算规则:若哨兵组比例为1:1,样本量=2,则哨兵部分区组长度=2;若哨兵组比例非1:1,则哨兵部分区组长度参考非哨兵区组长度计算规则;
- BA/BE等开放研究尽量选择连续随机号规则,一期剂量爬坡项目也需要提前跟pm(中心)沟通是否按连续设计;
③ 盲态试验替换规则有镜像替换和倒序替换,若采用倒序替换,随机号为顺序时,倒序替换号应采用乱序规则;
倒序替换定义:是一种用于临床试验或其他研究中的随机化方法,旨在确保组间平衡的同时,允许对已分配的受试者进行替换。这种方法特别适用于需要严格控制组间比例的研究,比如A:B=1:1的比例。
具体步骤包括:准备阶段:准备一系列随机号码,总数等于最大预期替换次数乘以实际需要入组的人数。这些号码被分为两部分:一部分是按顺序排列的基础号码,用于初始分配;另一部分是随机打乱后的替换号码,用于替换过程中使用。初始分配:使用基础号码按顺序分配给最初的受试者,确保组间比例。替换号码列表:替换号码被打乱,以保持盲态,并预先分配到相应的组别。倒序替换过程:当需要替换一名已经分配的受试者时,从替换号码列表中最后一个未使用的号码开始逆向查找,找到与被替换受试者相同组别的号码进行替换。如果已经使用了替换号码的受试者再次需要替换,继续从最后一个未使用的号码开始逆向查找,找到下一个符合条件的号码进行替换。
- 药物分配方案设计是否符合药物包装方案中的包装规则:
- 药物编号规则需根据药物包装方案设计以最小的包装单位为编号单位;(示例:如某试验组别服用试验药A及试验药B,若A+B作为最小包装单位包装在一起,则药物编号规则及范需按照该发药组合A+B进行设置;若A与B两种药品各自独立包装,则药物编号规则及范围需按照A和B分别单独进行设置)
- 药物编号数量建议至少扩充方案预估使用量的2倍以上,避免因剩余药物编号不足无法满足再包装申请数量而进行的药物号扩展;
- 多剂量组类型试验,若多个剂量组药品使用规格及数量相同,仍建议按照独立的药物编号规则及范围,对每个剂量组进行单独设置。
- 盲底文件的生成:
- 若使用随机化生成器生成项目盲底文件,测试版盲底和正式版盲底以唯一种子数同时生成;随机化生成器的具体操作指南请参考《随机化生成器使用手册_V2.1》。
- 若当现有的随机化生成器无法满足《随机化与研究药物分配申请表》的需求,则需自行或由SAS程序员编写SAS程序并通过验证或自行使用现有的已验证宏程序并修改随机相关参数,测试版盲底及正式版盲底分别以不同种子数先后生成;
- 测试版盲底审核流程的注意事项:
- 测试版盲底生成后,发送审核前需先上传至随机系统DEV环境,经测试确认无上传问题后可发送Rand QC和项目统计师审核。
- 测试版盲底通过随机生成器直接传输给项目统计师进行审核,无需加密;
- 正式版盲底审核流程的注意事项:
- 正式版盲底生成后,若测试版盲底经项目统计师已审核通过,则可交由2nd随机化专员审核QC;
- 正式版盲底需通过为2nd随机化专员及随机化负责人授权随机化服务器中的盲底文件存放位置只读权限进行审核QC,正式版盲底及其生成参数或SAS程序存档在公司指定的有严格限定权限的电子系统中,并在整个临床试验中严格保密,盲底文件的管理规范可参考《DM-OP-014 随机分配表与药物编号表的管理》;随机化团队独立服务器的使用流程及权限控制规范请参考《随机化生成器(SAS程序)V3.0.0_使用手册》。
- 在首例受试者随机后,需要定期对已随机的受试者进行随机分配信息的核实,并将不包含可能引起受试者破盲的监测结果反馈给数据经理进行EDC与RTSM系统随机及发药结果一致性比对核查。使用正式版盲底与RTSM系统一致性监测结果需包含但不限于以下内容:
- RTSM系统中随机号所对应的信息与随机分配表的一致性;
- RTSM系统中药物编号所对应的信息与药物编号表的一致性;
- 受试者所属组别用药与计划用药的一致性(药品在RTSM系统中管理时);
- 完成《随机分配监测报告表》(参考《DM-FM-036 随机分配监测报告表模板》)
CDTMS填写要求
审批通过随机化计划后。附件上传要求说明如下:
|
字段 |
上传文件 |
|
随机化工作计划 |
上传《 DM-TP-006 随机化工作计划》 |
|
随机化与药物分配申请表 |
上传《 DM-FM-024_随机化与研究药物分配申请表》 |
|
随机表与药物分配表(测试版)审核 |
上传《 DM-FM-025_随机分配列表(测试版)与药物编号列表(测试版)审核表-Rand QC》和《DM-FM-026 随机分配列表(测试版)与药物编号列表(测试版)审核表-统计师审核》 |
|
随机表与药物分配表(正式版)上线审批 |
上传《 DM-FM-027_随机分配列表(正式版)与药物编号列表(正式版)生效审批表》 |
|
随机分配表 (测试版) |
上传《随机分配表(测试版)》 |
|
药物编号表(测试版) |
上传《药物编号表(测试版)》 |

